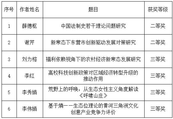
近日,东营市社科联通报了东营市第二十六次社会科学优秀成果奖评选情况,我校推荐的29项社科成果,全部获奖,包括二等奖4项,三等奖17项,优秀奖8项。其中,yl23455永利集团6项成果获奖,包括二等奖2项,三等奖4项。具体见下表:

据悉,东营市社会科学优秀成果奖是东营市委市政府设立的全市社会科学优秀成果的市级最高奖。此次共有163项申报成果获东营市社会科学优秀成果奖,其中一等奖18项,二等奖39项,三等奖86项,优秀奖20项。整个评选过程牢牢把握正确导向,深入贯彻落实党的十九大精神,以习近平新时代中国特色社会主义思想和习近平总书记系列重要讲话精神为指导,坚持公平、公开、公正原则,评奖程序科学、规范、严格。